zum Inhalt springen
INTRANET
Benutzer-Werkzeuge
Admin
Anmelden
Webseiten-Werkzeuge
Suche
Werkzeuge
Zeige Quelltext
Ältere Versionen
Links hierher
Letzte Änderungen
Medien-Manager
Übersicht
Anmelden
>
Letzte Änderungen
Medien-Manager
Übersicht
QM
Changerequest
Zuletzt angesehen:
•
pa_7_5_3_lenkung_externer_informationen
Seitenleiste
ÜBERBLICK
1 Handbuch Regelwerk
0 Geforderte Nachweise / Dokumentierte Informationen
1 Unternehmensdaten
2 Normative Verweisungen
3 Begriffe
4 Kontext der Organisation
5 Führung
6 Planung
7 Unterstützung
8 Betrieb
9 Bewertung der Leistung
10 Verbesserung
2 Prozesse
PA 6 1 0 Ermittlung Risiken Chancen
PA 6 3 0 Planung Änderungen
PA 7 1 3 Externe Wartungen
PA 7 1 3 Interne Wartungen
PA 7 2 0 Erforderliche Kompetenzen
PA 7 2 0 Schulungen
PA 7 2 0 Weiterbildung
PA 7 4 0 Externe Kommunikation
PA 7 4 0 Interne Kommunikation
PA 7 5 3 Lenkung aufgezeichneter Informationen
PA 7 5 3 Lenkung externer Informationen
PA 7 5 3 Lenkung interner Informationen
PA 8 1 0 Arbeitsvorbereitung
PA 8 2 2 Behandlung von Reklamationen
PA 8 2 2 Ermittlung Anforderungen
PA 8 2 2 Rueckmeldungen
PA 8 2 3 Auftragsaenderungen
PA 8 3 2 Entwicklungsplanung
PA 8 3 3 Entwicklungseingaben
PA 8 3 4 Entwicklungsbewertung
PA 8 3 4 Entwicklungsvalidierung
PA 8 3 4 Entwicklungsverifizierung
PA 8 3 5 Entwicklungsergebnisse
PA 8 3 5 Produktionsunterlagen
PA 8 3 5 Technische Dokumentation
PA 8 3 5 Übersetzung
PA 8 3 6 Entwicklungsänderungen
PA 8 4 2 Auswahl Anbieter
PA 8 4 2 Beschaffung
PA 8 4 2 Kontrolle Dienstleistungen
PA 8 4 2 Kontrolle Lieferungen
PA 8 4 3 Kommunikation Anbieter
PA 8 5 1 Auftragsabwicklung Produktion
PA 8 5 1 Dienstleistung
PA 8 5 1 Installation
PA 8 5 2 Identifikation
PA 8 5 2 Kennzeichnung und Rückverfolgung
PA 8 5 3 Eigentum Kunden Anbieter
PA 8 5 5 Massnahmen nach Auslieferung
PA 8 6 0 Planung Pruefung
PA 8 7 0 Nichtkonformitaeten
PA 9 1 2 Kundenzufriedenheit
PA 9 1 3 Leistung Anbieter
PA 9 1 3 Leistungsanalyse
PA 9 2 2 Internes Audit
PA 10 1 0 Planung Verbesserung
PA 10 2 0 Korrekturmassnahmen
3 Anweisungen
AA 4 4 0 Prozesserstellung
AA 8 2 3 Angebotserstellung
AA 8 3 4 Entwicklungssteuerung
AA 8 3 5 Erstellung Betriebsanleitung
AA 8 3 5 Erstellung Montageanleitung
AA 8 3 5 Umsetzung CE Kennzeichnung
AA 8 4 2 Kontrolle Bereitstellungen
AA 8 5 4 Produkterhaltung
4 Formblätter Nachweisformen
FB 4 1 0 Kontext Erfordernisse und Erwartungen
FB 4 4 0 Prozesse
FB 5 2 0 Qualitaetspolitik
FB 5 3 0 Organisationsdiagramm
FB 5 3 0 Verantwortungen und Befugnisse
FB 6 1 0 Chancen und Risiken
FB 6 1 0 Notfallplan
FB 6 1 0 Risiken Massnahmen
FB 6 2 0 Qualitaetsziele
FB 6 3 0 Aenderungen am QM-System
FB 7 1 0 Benennung Qualitaetsmanager- in
FB 7 1 3 Liste Infrastruktur
FB 7 1 5 Messmittelkarte
FB 7 1 5 Messmittelverwaltung
FB 7 1 6 Organisationswissen
FB 7 2 0 Kompetenzen
FB 7 4 0 Liste Kommunikationswege
FB 7 4 0 Protokoll Besprechung
FB 7 5 1 Dokumentierte Informationen
FB 8 1 0 Planung und Steuerung
FB 8 2 3 Leistungsuebersicht
FB 8 3 5 Checkliste Betriebsanleitung
FB 8 3 5 EG-Konformitaetserklaerung Vorlage
FB 8 3 5 Externe Bewertungen
FB 8 3 5 Template Typenschilder
FB 8 3 5 Vorlage Betriebsanleitung
FB 8 3 6 Checkliste Entwicklunsgaenderungen
FB 8 4 2 Checkliste Anbieter
FB 8 4 2 Liste Anbieter Umfang Kontrolle
FB 8 5 1 Rapport Dienstleistung
FB 8 5 1 Softwarevalidierung
FB 8 5 2 Kennz Rueckverfolgung
FB 8 5 2 Unterschriftenliste
FB 8 5 5 Rueckmeldungen nach Leistung
FB 8 5 5 Taetigkeiten Installation
FB 8 5 6 Ueberwachung Aenderungen
FB 8 6 0 Pruefplan
FB 8 7 0 Fehlerliste Dienstleistung
FB 8 7 0 Fehlerliste Produktion
FB 8 7 0 Liste moegliche Sofortmaßnahmen
FB 8 7 0 Nichtkonforme Prozessergbnisse
FB 9 1 2 Kundenzufriedenheit
FB 9 1 3 Leistung Anbieter
FB 9 1 3 Leistungsbewertung
FB 9 2 2 Auditbericht
FB 9 2 2 Auditcheckliste 9001 2015
FB 9 2 2 Auditplan
FB 9 2 2 Auditprogramm
FB 9 3 2 Managementbewertung
FB 10 2 0 Nichtkonformitaeten Korrekturmaßnahmen
FB 10 2 2 4D-Report
FB 10 2 2 Massnahmenplan
FB 10 3 0 Fortlaufende Verbesserungen
pa_7_5_3_lenkung_externer_informationen
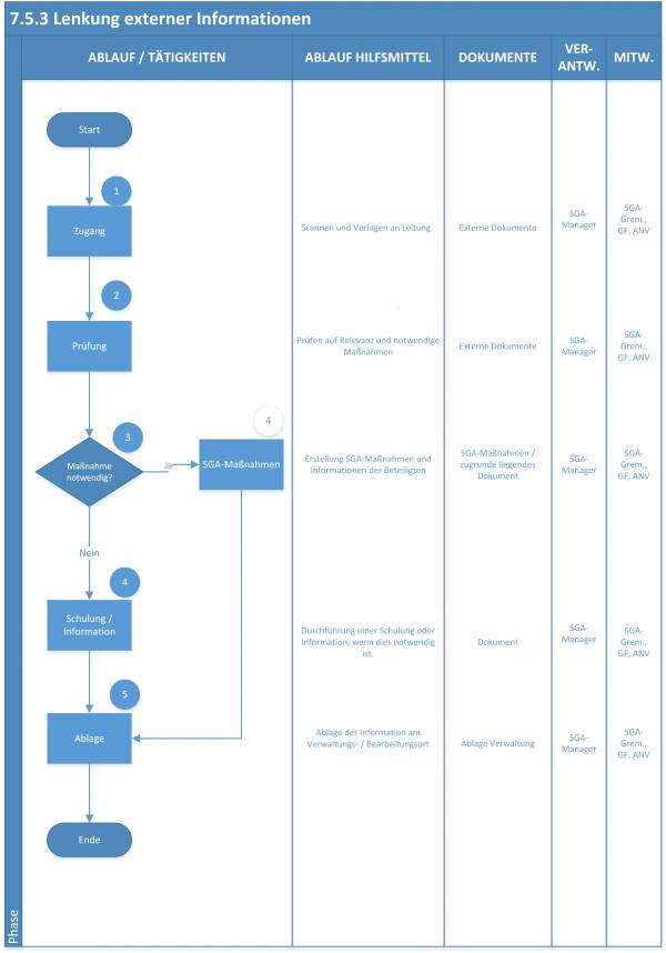
PA 7 5 3 Lenkung externer Informationen
pa_7_5_3_lenkung_externer_informationen.txt
· Zuletzt geändert: 2021/04/25 17:58 von
admin
Seiten-Werkzeuge
Zeige Quelltext
Ältere Versionen
Links hierher
Seite umbenennen
Nach oben
Menüleiste oben unter lib/tpl/20cones/topbar.html -
Sidebar
-
Sitemap
-
Orphans wanted